首页 > 模型评测 > 模型评测-MENG > [模型网评测]MENG-1/35卡特彼勒D9R”泰迪”装甲推土机格栅装甲型(SS-010)-实车简介
2017
09-23

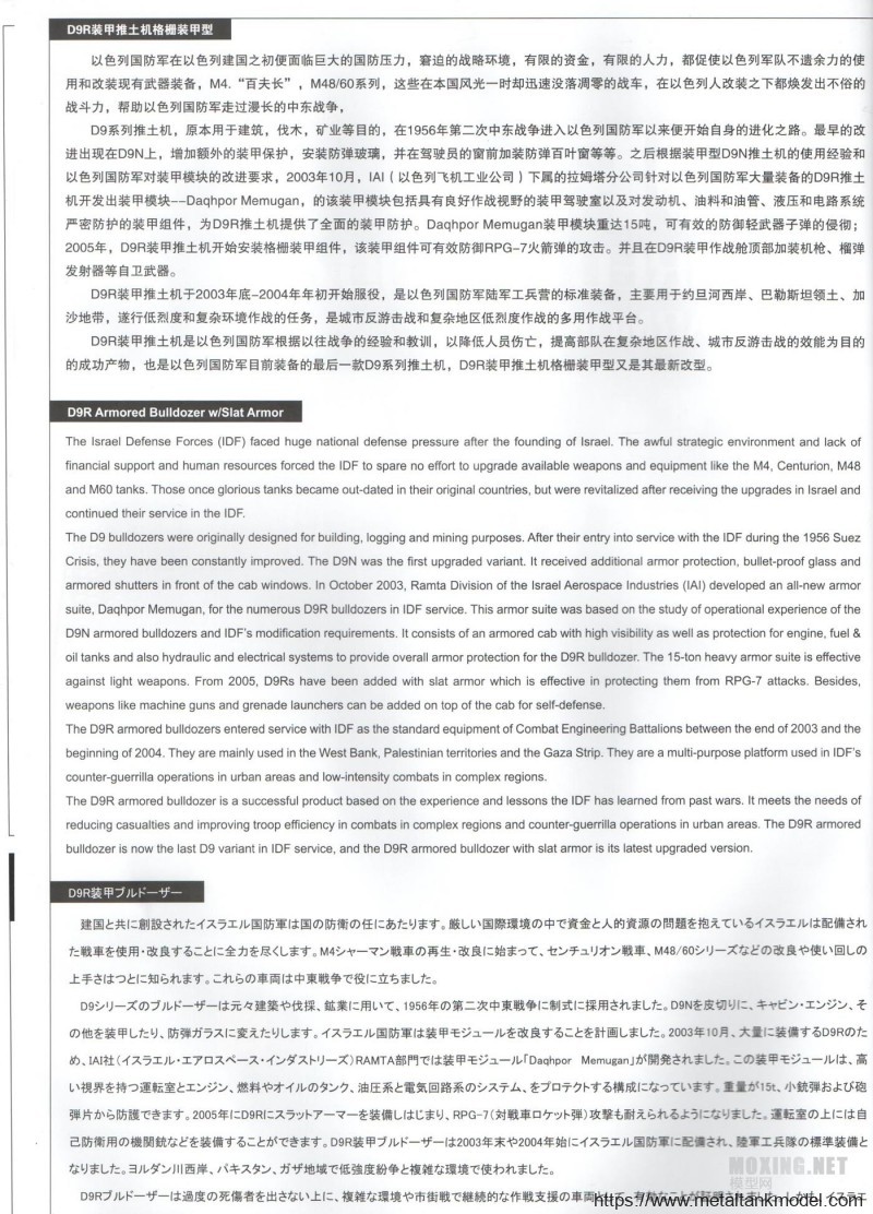
[模型网评测]MENG-1/35卡特彼勒D9R”泰迪”装甲推土机格栅装甲型(SS-010)-实车简介

说明书以及涂装指示
[模型网评测]MENG-1/35卡特彼勒D9R

[模型网评测]MENG-1/35卡特彼勒D9R

[模型网评测]MENG-1/35卡特彼勒D9R

[模型网评测]MENG-1/35卡特彼勒D9R

[模型网评测]MENG-1/35卡特彼勒D9R

[模型网评测]MENG-1/35卡特彼勒D9R

[模型网评测]MENG-1/35卡特彼勒D9R

[模型网评测]MENG-1/35卡特彼勒D9R

[模型网评测]MENG-1/35卡特彼勒D9R

[模型网评测]MENG-1/35卡特彼勒D9R

[模型网评测]MENG-1/35卡特彼勒D9R

[模型网评测]MENG-1/35卡特彼勒D9R

[模型网评测]MENG-1/35卡特彼勒D9R

[模型网评测]MENG-1/35卡特彼勒D9R

[模型网评测]MENG-1/35卡特彼勒D9R

[模型网评测]MENG-1/35卡特彼勒D9R

[模型网评测]MENG-1/35卡特彼勒D9R

[模型网评测]MENG-1/35卡特彼勒D9R

[模型网评测]MENG-1/35卡特彼勒D9R

[模型网评测]MENG-1/35卡特彼勒D9R

[模型网评测]MENG-1/35卡特彼勒D9R

[模型网评测]MENG-1/35卡特彼勒D9R

[模型网评测]MENG-1/35卡特彼勒D9R

[模型网评测]MENG-1/35卡特彼勒D9R
虽然在评测本产品的时候meng已经和ak合作开发油漆了,但是在本套件说明书的最后色号表依然沿用的av系列水性模型漆产品

最后编辑:
作者:dcbbk
这个作者貌似有点懒,什么都没有留下。

留下一个回复

你的email不会被公开。